“爱学习,爱劳动”将不再只是一句口头禅。今年秋季学期起,劳动课程将进入中小学校园。收纳、烹饪、种植、造纸,甚至数控加工等劳动教育内容,让以后的义务教育有了不一样的气息。
与此同时,企业也在为劳动教育助力。以科技企业好未来为例,其旗下多条业务线已布局劳动教育,并积极开发新的教育产品,致力成为家庭和学校教育的有力补充。

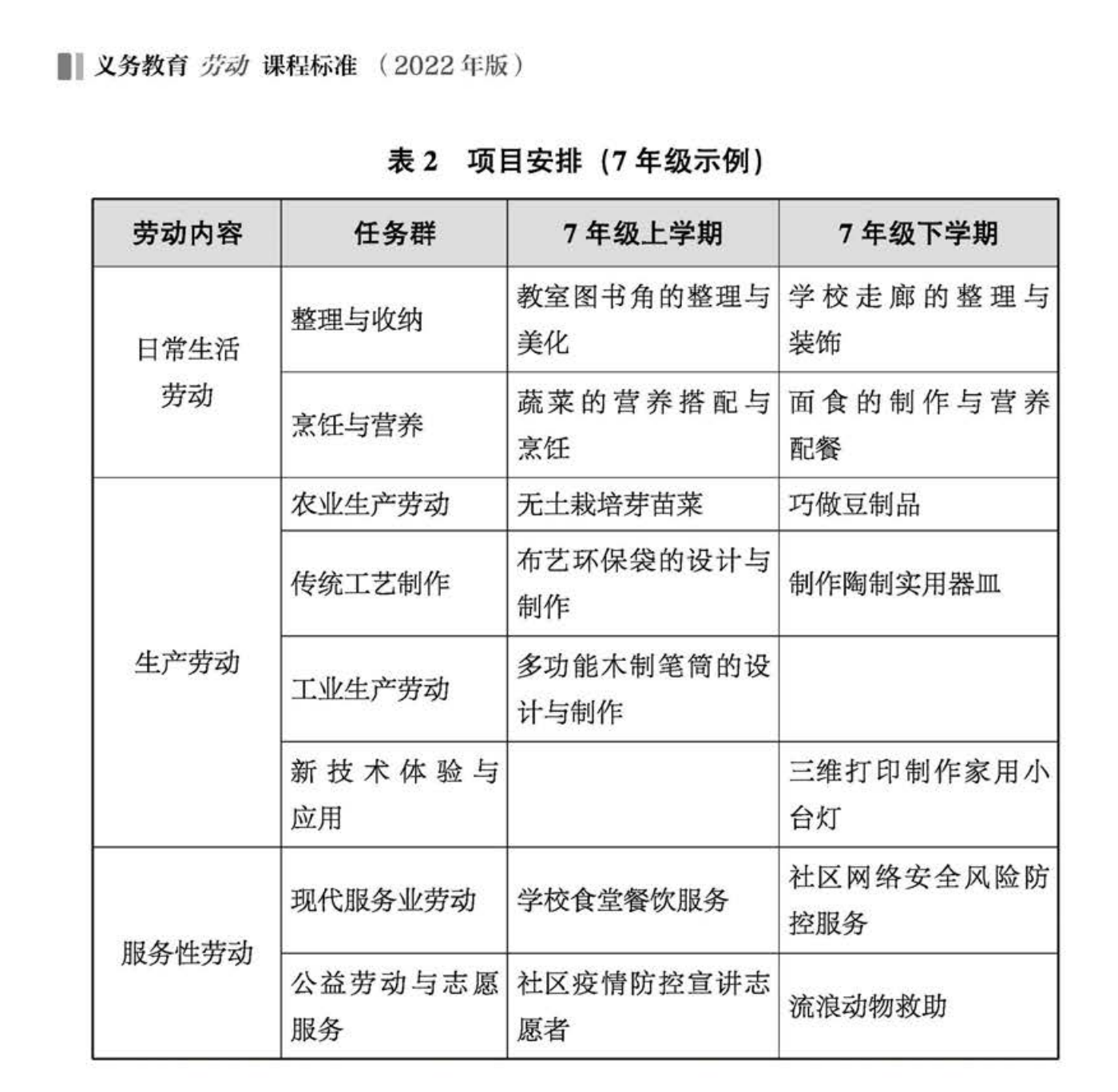
“五六年级学生要会做2至3道家常菜”“劳动课每周不少于1课时”“中小学新劳动课包括3类10个任务群”……五一假期刚过,随着教育部印发《义务教育课程方案和课程标准(2022年版)》,明确从今年9月起,劳动课正式成为中小学的一门独立课程后,与劳动课相关的话题冲上了多个平台的热搜榜。

图自:义务教育劳动课程标准(2022年版)
与多数人所想不同,新课标中的劳动课内容要远多于坊间认为的煮饭炖汤、维修家电、清洁收纳。根据《义务教育劳动课程标准(2022年版)》,劳动课程在上述日常生活劳动之外,还包括生产劳动和服务型劳动两个选项。在生产劳动中,除种菜养禽,还有陶艺、纸工、布艺,以及木工、金工、电子,乃至三维打印技术、激光切割技术、智能控制技术。服务型劳动的范围也很广,如为学校食堂提供数据分析服务、为某地特产提供营销方案、担任校史馆小向导等,都在劳动课范畴之内。
实际上,其他国家早已有相关实践,如芬兰中小学阶段开设有技术课、纺织课和家庭经济学课程;德国开设有常识课和手工劳作课,后者也包括纸工、编织、木工等;日本则有“日本午餐教育”,老师会带着孩子们清洗食材、切菜、调味、烹饪,让孩子们逐渐掌握生活必备技能。而在我国,很多70后、80后对劳动课并不陌生。我国在1981年开设劳动课至今已有40多年,此次将劳动课从原来的综合实践活动课程中独立出来,意味着劳动教育重要性的提升。当大众尤其家长热议劳动课之际,社会力量也迅速投来关注的目光。据了解,劳动教育涉及孩子多方面素质能力培养,在建设高质量教育体系和全面落实“双减”任务的时代背景下,众多教育企业也积极探讨劳动教育,探索如何布局劳动教育市场。

图自:义务教育劳动课程标准(2022年版)
早在此次新课标发布之前,好未来就已在劳动教育领域有大量探索。尤其去年以来,好未来旗下多个业务线向素质教育方向转型,推出一系列素质教育产品,其中的收纳课、传统工艺制作,以及职业扮演的儿童动画等都已经有了劳动教育的影子。

图:学而思网校《给孩子的收纳整理课》
《给孩子的收纳整理课》是好未来旗下学而思网校制作的旨在帮助孩子实现独立生活的素养课程,恰恰对标了新课标中的“日常生活劳动”。在这门课程中,孩子们跟随职业整理师整理书包、书桌和书柜,学习日常收纳整理的实用技巧,掌握收纳小工具的使用方法。
“收纳整理课可以锻炼孩子分类归纳能力、遇事取舍能力,养成及时整理和收纳的良好习惯,锻炼做事条理等,是迈出独立生活的第一步。”该课程的教研老师介绍。好未来旗下学而思素养中心则尝试在传统工艺制作方面发力。学而思资深教研员崔天明介绍,学而思科学实验课有专门的非物质文化遗产模块,涉及花灯、榫卯、油纸伞、风筝等制作,对标了劳动课程中的“生产劳动”。这些课程旨在让孩子们在制作中感受传统工艺的奇妙,培养劳动兴趣。

图:熊猫博士职业体验系列
除了素养课程,好未来旗下熊猫博士品牌则在形式和内容上有更大胆的创新,如在39集的职业启蒙动画《熊猫博士》中,熊猫博士扮演不同的职业角色,有时是勇敢的消防队员,有时是餐厅里的厨师,有时则是四处忙碌的建筑工人,在动画中完成各种各样的任务。《熊猫博士》系列动画制作团队希望通过动画,不仅让孩子勇于解决生活难题,还能认识各类职业,树立尊重劳动者的正确价值观。
此外,在《熊猫博士看世界》系列动画中,也有类似《食物的诞生:走进食材的世界》《垃圾分类总动员》这样的内容,帮助孩子了解食物的制作过程,学习垃圾分类,培养环保意识等。
好未来在劳动教育领域的布局,只是当前整个教育行业的一个缩影。业内认为,在素质教育及劳动教育成为新潮的当下,好未来等企业应进一步明确自身定位,助力推动劳动教育的发展。21世纪教育研究院院长、教育学者熊丙奇指出,劳动课会不会变成家长的作业、学校有没有足够的条件办好劳动教育,依然是当前面临的困境。“劳动教育要走出这一困境,还需学校教育、家庭教育与社会教育各司其职。“他说。具体来讲,家庭教育应让孩子参与家务,培养孩子的生活技能、独立性和责任心。学校教育则是按义务教育课程方案和标准,完成劳动教育课程教学任务。社会培训机构则可为学校劳动教育、家庭劳动教育,提供劳动教育师资、课程建设与劳动实践基地服务。教培从业者指出,劳动教育本身是素质教育的一部分,教育企业可以在其中大展身手。在此次劳动课程标准出台以后,以好未来为代表的企业已经行动起来。据悉,好未来旗下多个业务线的教研团队正在研究《义务教育劳动课程标准(2022年版)》,抓紧开发新的劳动课程产品。据悉,学而思素养中心正在已有素养课程基础上,开发与劳动课程契合的短期课程,例如在家务劳动方面,有清洁与卫生课程,讲解各种家用去污剂,让孩子们亲手体验去除衣物污渍的方法;在烹饪与营养方面,讲解食物营养物质的知识,以及食材烹饪的方法等。
与此同时,熊猫博士团队则从儿童动画、益智游戏方面,继续围绕家庭生活、职业劳动等场景,设计更符合新课标要求的劳动教育产品。好未来相关负责人认为,在支持家庭和学校开展劳动教育方面,教育企业普遍有着自身的经验和优势。好未来拥有近20年的教学教研经验,也有专业的教研队伍和强大的教育科技。今后,好未来将努力发挥这些优势,助力培养“懂劳动、会劳动、爱劳动”的时代新人。