EN
首页
关于我们
企业简介
文化与价值观
人才招聘
联系我们
科技创新
教育科技
战略投资
投资策略
投资方向
投资优势
投资品牌
ESG
ESG战略
ESG管理
定期报告
新闻中心
企业动态
党建专栏
公益新闻
视频
采购信息公示
网站地图
关于我们
企业简介
文化与价值观
人才招聘
联系我们
科技创新
教育科技
投资者关系
公司治理
新闻及活动
股票信息
财务信息
战略投资
投资策略
投资方向
投资优势
投资品牌
ESG
ESG战略
ESG管理
定期报告
诚聘英才
社会招聘
校园招聘
GlobalTalent
法律声明
职业准则
廉政合规
首页
关于我们
企业简介
文化与价值观
人才招聘
联系我们
科技创新
教育科技
TI教育智能大会
战略投资
投资策略
投资方向
投资优势
投资品牌
ESG
ESG战略
ESG管理
定期报告
新闻中心
企业动态
党建专栏
公益新闻
视频
采购信息公示
新闻中心
News center
企业动态
党建专栏
公益新闻
视频
采购信息公示
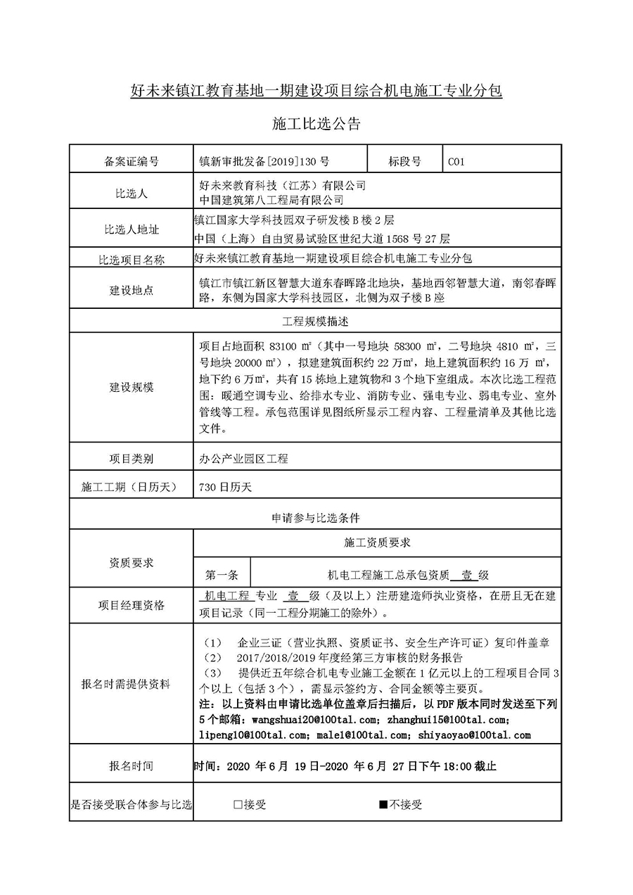
好未来镇江教育基地一期建设项目综合机电施工专业分包(已停止)
2020-06-19
上一篇:
好未来集团华北区域自租仓运营商公开招募公告
下一篇:
好未来镇江教育基地一期建设项目幕墙工程专业分包(已停止)